
珠海真理光学仪器有限公司
8 年
白金会员
白金会员
已认证
400-810-0069转4511
获取底价
提交后,商家将派代表为您专人服务

珠海真理光学仪器有限公司
白金会员
已认证
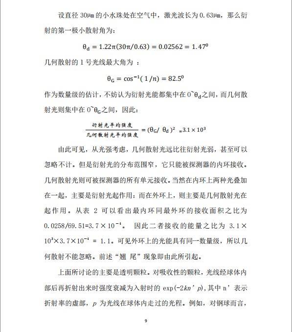
摘要从实验数据、物理和几何光学的定性分析及 Mie 理论的严格计算等三个方面证明了即使是远远大于光波长的颗粒的散射光场,其实际光能分布与衍射理论给出的结果之间也有不可忽略的误差:表现为较大散射角上实际的散射光能远大于衍射理论光能。按照衍射理论的计算结果,这一误差等效于 1µm 左右的颗粒产生的光能分布。如果颗粒对光具有吸收性,则误差将显著减少。
关键词:衍射 MIE 散射 光能分布















相关产品
更多
相关文章
更多
技术文章
2024-01-23技术文章
2020-05-18技术文章
2018-12-05
请拨打厂商400电话进行咨询
使用微信扫码拨号